大家好,任天堂近期虽然没有推出什么大作,但在老游戏的维护上还是比较上心的。
近日,任天堂三款游戏进行大容量更新,增加了功能和提高了性能,给NS也带来了更流畅的体验。更离奇的是,居然统一赠送了礼物。
那么,我们下面就看看更新了什么吧。
1、《斯普拉遁3》

游戏版本:v.11.1.0
系统要求:21.2.0
《斯普拉遁3》作为任天堂独家的喷涂玩法游戏,由于强烈的竞技元素,一直热度不退。
2022年发布的本作,也在4年后迎来重大更新,推出高达6.5GB的更新包,要知道本体也仅有3.1GB而已。
在11.0.0系统带来连杀奖励机制“墨汁沸腾状态”、血量条显示、击中判定调整等重大更新后,11.1.0的其实一次新的平衡性调整,

重点围绕匹配机制的优化与多人对战平衡性的调整,其中最具关注度的改动包括x比赛匹配逻辑的全面重构,以及此前饱受争议的“镜像匹配”(即优先将使用同武器组的玩家配对)机制的彻底取消。

2、《宝可梦传说:Z-A》

游戏版本:V2.0.2
系统要求:21.2.0
《宝可梦传说:Z-A》作为(可能)最后一款登陆NS的宝可梦游戏,在表现上还是不错的。
但后来推出的付费DLC“超次元潮涌”,却受到了玩家严厉批评,被指诚意不足,敷衍了事。

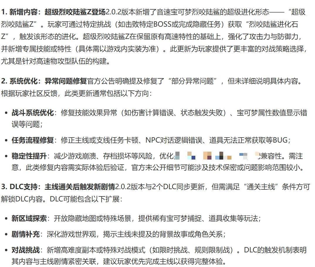
此后,官方也进行了游戏的新增宝可梦形态、系统优化及DLC支持等方面的更新,对游戏各方面进行了补全。

3、《集合啦!动物森友会》

游戏版本:V.3.0.2
系统要求:22.0.0
作为销量榜常青树的动森,最近也推出了新版本。
由于今年是动森系列诞生25周年,官方在新版本中为大家准备了一份礼物:一枚纪念叶形装饰品。

大家更新版本后,可以在邮箱中领取到它。
除此之外,多数都是对游戏BUG的修补:

其实吧,这些游戏基本都有些年头了,在近期密集更新的原因,更多的在于对NS2的兼容性。
没办法,NS2版本调整了,NS版也得跟着调整而已。
毕竟,NS2还得指望这些常青树来拉高销量,提高普及率呢。
声明:文中部分内容来自互联网,仅作免费交流。版权属于原作者,如有侵权,请联系管理员删除,谢谢!
以上就是今天的全部内容了,感谢大家的观看。
您的关注就是对我最大的鼓励!